Developer Guide
- Acknowledgements
- Setting up, getting started
- Design
- Implementation
- Documentation, logging, testing, configuration, dev-ops
- Appendix: Requirements
- Appendix: Instructions for manual testing
Acknowledgements
- {list here sources of all reused/adapted ideas, code, documentation, and third-party libraries – include links to the original source as well}
Setting up, getting started
Refer to the guide Setting up and getting started.
Design

.puml
files used to create diagrams are in this document docs/diagrams
folder. Refer to the PlantUML Tutorial at se-edu/guides to learn how to create and edit diagrams.
Architecture
The Architecture Diagram given above explains the high-level design of the App.
Given below is a quick overview of main components and how they interact with each other.
Main components of the architecture
Main
(consisting of classes Main
and MainApp
) is in charge of the app launch and shut down.
- At app launch, it initializes the other components in the correct sequence, and connects them up with each other.
- At shut down, it shuts down the other components and invokes cleanup methods where necessary.
The bulk of the app’s work is done by the following four components:
-
UI
: The UI of the App. -
Logic
: The command executor. -
Model
: Holds the data of the App in memory. -
Storage
: Reads data from, and writes data to, the hard disk.
Commons
represents a collection of classes used by multiple other components.
How the architecture components interact with each other
The Sequence Diagram below shows how the components interact with each other for the scenario where the user issues the command delete 1
.
Each of the four main components (also shown in the diagram above),
- defines its API in an
interface
with the same name as the Component. - implements its functionality using a concrete
{Component Name}Manager
class (which follows the corresponding APIinterface
mentioned in the previous point.
For example, the Logic
component defines its API in the Logic.java
interface and implements its functionality using the LogicManager.java
class which follows the Logic
interface. Other components interact with a given component through its interface rather than the concrete class (reason: to prevent outside component’s being coupled to the implementation of a component), as illustrated in the (partial) class diagram below.
The sections below give more details of each component.
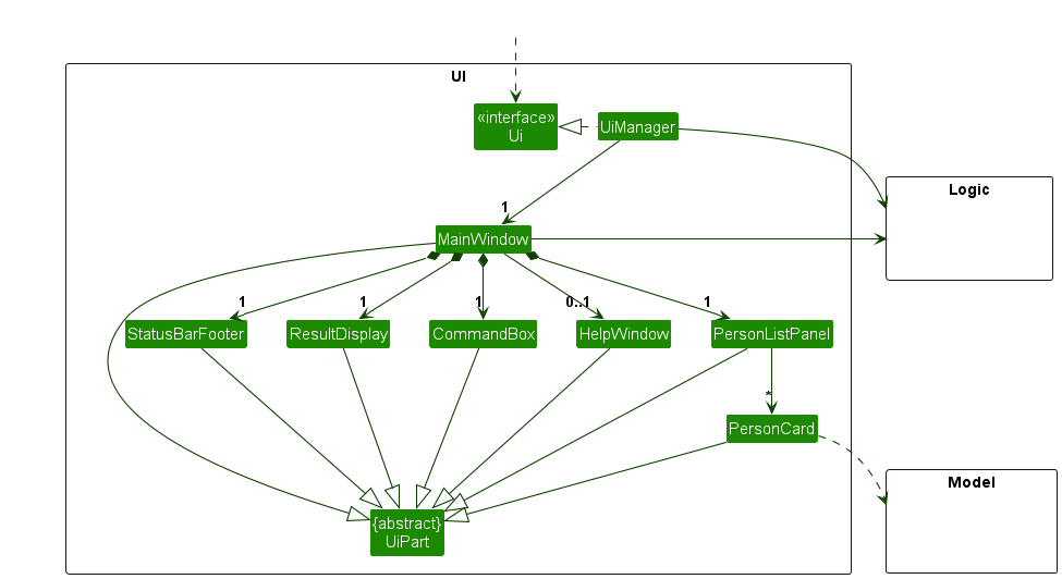
UI component
The API of this component is specified in Ui.java
The UI consists of a MainWindow
that is made up of parts e.g.CommandBox
, ResultDisplay
, PersonListPanel
, StatusBarFooter
etc. All these, including the MainWindow
, inherit from the abstract UiPart
class which captures the commonalities between classes that represent parts of the visible GUI.
The UI
component uses the JavaFx UI framework. The layout of these UI parts are defined in matching .fxml
files that are in the src/main/resources/view
folder. For example, the layout of the MainWindow
is specified in MainWindow.fxml
The UI
component,
- executes user commands using the
Logic
component. - listens for changes to
Model
data so that the UI can be updated with the modified data. - keeps a reference to the
Logic
component, because theUI
relies on theLogic
to execute commands. - depends on some classes in the
Model
component, as it displaysPerson
object residing in theModel
.
Logic component
API : Logic.java
Here’s a (partial) class diagram of the Logic
component:
The sequence diagram below illustrates the interactions within the Logic
component, taking execute("delete 1")
API call as an example.

DeleteCommandParser
should end at the destroy marker (X) but due to a limitation of PlantUML, the lifeline continues till the end of diagram.
How the Logic
component works:
- When
Logic
is called upon to execute a command, it is passed to anAddressBookParser
object which in turn creates a parser that matches the command (e.g.,DeleteCommandParser
) and uses it to parse the command. - This results in a
Command
object (more precisely, an object of one of its subclasses e.g.,DeleteCommand
) which is executed by theLogicManager
. - The command can communicate with the
Model
when it is executed (e.g. to delete a person).
Note that although this is shown as a single step in the diagram above (for simplicity), in the code it can take several interactions (between the command object and theModel
) to achieve. - The result of the command execution is encapsulated as a
CommandResult
object which is returned back fromLogic
.
Here are the other classes in Logic
(omitted from the class diagram above) that are used for parsing a user command:
How the parsing works:
- When called upon to parse a user command, the
AddressBookParser
class creates anXYZCommandParser
(XYZ
is a placeholder for the specific command name e.g.,AddCommandParser
) which uses the other classes shown above to parse the user command and create aXYZCommand
object (e.g.,AddCommand
) which theAddressBookParser
returns back as aCommand
object. - All
XYZCommandParser
classes (e.g.,AddCommandParser
,DeleteCommandParser
, …) inherit from theParser
interface so that they can be treated similarly where possible e.g, during testing.
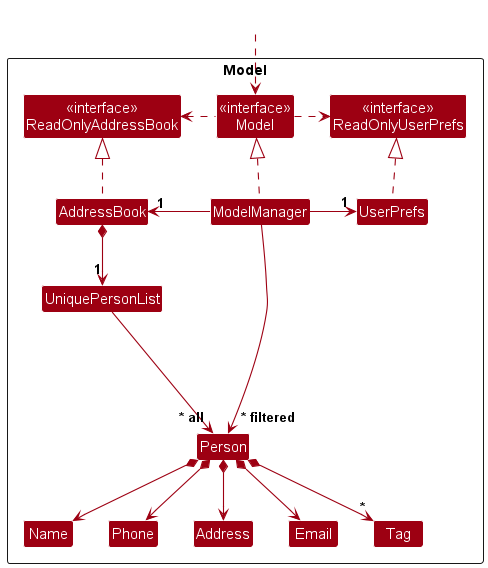
Model component
API : Model.java
The Model
component,
- stores the address book data i.e., all
Person
objects (which are contained in aUniquePersonList
object). - stores the currently ‘selected’
Person
objects (e.g., results of a search query) as a separate filtered list which is exposed to outsiders as an unmodifiableObservableList<Person>
that can be ‘observed’ e.g. the UI can be bound to this list so that the UI automatically updates when the data in the list change. - stores a
UserPref
object that represents the user’s preferences. This is exposed to the outside as aReadOnlyUserPref
objects. - does not depend on any of the other three components (as the
Model
represents data entities of the domain, they should make sense on their own without depending on other components)

Tag
list in the AddressBook
, which Person
references. This allows AddressBook
to only require one Tag
object per unique tag, instead of each Person
needing their own Tag
objects.
Storage component
API : Storage.java
The Storage
component,
- can save both address book data and user preference data in JSON format, and read them back into corresponding objects.
- inherits from both
AddressBookStorage
andUserPrefStorage
, which means it can be treated as either one (if only the functionality of only one is needed). - depends on some classes in the
Model
component (because theStorage
component’s job is to save/retrieve objects that belong to theModel
)
Common classes
Classes used by multiple components are in the seedu.address.commons
package.
Implementation
This section describes some noteworthy details on how certain features are implemented.
[Proposed] Undo/redo feature
Proposed Implementation
The proposed undo/redo mechanism is facilitated by VersionedAddressBook
. It extends AddressBook
with an undo/redo history, stored internally as an addressBookStateList
and currentStatePointer
. Additionally, it implements the following operations:
-
VersionedAddressBook#commit()
— Saves the current address book state in its history. -
VersionedAddressBook#undo()
— Restores the previous address book state from its history. -
VersionedAddressBook#redo()
— Restores a previously undone address book state from its history.
These operations are exposed in the Model
interface as Model#commitAddressBook()
, Model#undoAddressBook()
and Model#redoAddressBook()
respectively.
Given below is an example usage scenario and how the undo/redo mechanism behaves at each step.
Step 1. The user launches the application for the first time. The VersionedAddressBook
will be initialized with the initial address book state, and the currentStatePointer
pointing to that single address book state.
Step 2. The user executes delete 5
command to delete the 5th person in the address book. The delete
command calls Model#commitAddressBook()
, causing the modified state of the address book after the delete 5
command executes to be saved in the addressBookStateList
, and the currentStatePointer
is shifted to the newly inserted address book state.
Step 3. The user executes add n/David …
to add a new person. The add
command also calls Model#commitAddressBook()
, causing another modified address book state to be saved into the addressBookStateList
.

Model#commitAddressBook()
, so the address book state will not be saved into the addressBookStateList
.
Step 4. The user now decides that adding the person was a mistake, and decides to undo that action by executing the undo
command. The undo
command will call Model#undoAddressBook()
, which will shift the currentStatePointer
once to the left, pointing it to the previous address book state, and restores the address book to that state.

currentStatePointer
is at index 0, pointing to the initial AddressBook state, then there are no previous AddressBook states to restore. The undo
command uses Model#canUndoAddressBook()
to check if this is the case. If so, it will return an error to the user rather
than attempting to perform the undo.
The following sequence diagram shows how an undo operation goes through the Logic
component:

UndoCommand
should end at the destroy marker (X) but due to a limitation of PlantUML, the lifeline reaches the end of diagram.
Similarly, how an undo operation goes through the Model
component is shown below:
The redo
command does the opposite — it calls Model#redoAddressBook()
, which shifts the currentStatePointer
once to the right, pointing to the previously undone state, and restores the address book to that state.

currentStatePointer
is at index addressBookStateList.size() - 1
, pointing to the latest address book state, then there are no undone AddressBook states to restore. The redo
command uses Model#canRedoAddressBook()
to check if this is the case. If so, it will return an error to the user rather than attempting to perform the redo.
Step 5. The user then decides to execute the command list
. Commands that do not modify the address book, such as list
, will usually not call Model#commitAddressBook()
, Model#undoAddressBook()
or Model#redoAddressBook()
. Thus, the addressBookStateList
remains unchanged.
Step 6. The user executes clear
, which calls Model#commitAddressBook()
. Since the currentStatePointer
is not pointing at the end of the addressBookStateList
, all address book states after the currentStatePointer
will be purged. Reason: It no longer makes sense to redo the add n/David …
command. This is the behavior that most modern desktop applications follow.
The following activity diagram summarizes what happens when a user executes a new command:
Design considerations:
Aspect: How undo & redo executes:
-
Alternative 1 (current choice): Saves the entire address book.
- Pros: Easy to implement.
- Cons: May have performance issues in terms of memory usage.
-
Alternative 2: Individual command knows how to undo/redo by
itself.
- Pros: Will use less memory (e.g. for
delete
, just save the person being deleted). - Cons: We must ensure that the implementation of each individual command are correct.
- Pros: Will use less memory (e.g. for
{more aspects and alternatives to be added}
[Proposed] Data archiving
{Explain here how the data archiving feature will be implemented}
Documentation, logging, testing, configuration, dev-ops
Appendix: Requirements
Product scope
Target user profile:
- Tuition centre administrators and managers
- has a need to manage a significant number of contacts (students, tutors, parents)
- needs to track relationships between different contact types
- manages class schedules and student-tutor assignments
- handles administrative tasks like attendance tracking and fee management
- prefer desktop apps over other types
- can type fast
- prefers typing to mouse interactions
- is reasonably comfortable using CLI apps
- values efficiency and comprehensive information access
Value proposition: Streamline tuition centre management by providing a centralized system to manage contacts, track relationships between students, tutors and parents, and access all critical information at a glance - all through an efficient CLI interface that’s faster than traditional GUI applications
User stories
Priorities: High (must have) - * * *
, Medium (nice to have) - * *
, Low (unlikely to have) - *
Priority | As a … | I want to … | So that I can… |
---|---|---|---|
* * * |
first-time user | have clear list of commands | learn the features quickly |
* * * |
first-time user | have demo/sample data preloaded | explore features without starting from scratch |
* * * |
admin | add and delete contacts (students, tutors, parents) | maintain an up-to-date contact database |
* * * |
admin | prevent duplicate student records when adding | keep the data accurate |
* * * |
admin | update any contact’s information | always have their latest details |
* * * |
admin | view all contacts | have easy access to all information |
* * * |
admin | search for parents by their child’s name | quickly locate linked contacts |
* * * |
admin | filter tutors and students by subjects | plan and allocate classes |
* * * |
admin | see contacts of students and tutors for each class | track the status of each class |
* * * |
admin | see all assigned students under teachers’ profiles | manage their classes easily |
* * |
admin | link parents to multiple children | only need one contact profile to manage all tuition-related information |
* * |
admin | assign tutors to multiple subjects | reflect real-world teaching responsibilities |
* * |
admin | record attendance for each student | don’t need a separate sheet |
* * |
admin | add performance remarks to students’ profiles | monitor academic progress over time |
* * |
admin | tag contacts with labels | inform tutors to plan follow-ups effectively |
* * |
admin | generate lists of students by academic year | plan exam preparation sessions |
* * |
admin | view tuition schedule | easily keep track of lesson dates |
* |
admin | import existing contact lists from Excel/CSV | quickly set up the system without retyping data |
* |
admin | export the entire address book in JSON format | back up the data safely |
* |
admin | merge duplicate contacts | maintain a clean and accurate address book |
* |
admin | track outstanding fees by parents | follow up with reminders |
* |
admin | view monthly payout summaries | have transparency on how payments are calculated |
* |
admin | be warned if any classes clash | schedule classes without discrepancies |
Use cases
(For all use cases below, the System is the TutBook
and the Actor is the admin
, unless specified otherwise)
Use case: UC01 - Add a new student
MSS
- Admin enters command to add a new student with name, role, phone, and email
- TutBook validates the input data
- TutBook checks for duplicate contacts
- TutBook adds the student to the database
-
TutBook displays success message with student details
Use case ends.
Extensions
- 2a. Invalid input format (e.g., invalid phone number or email).
-
2a1. TutBook shows an error message with the specific validation failure.
Use case ends.
-
- 3a. Duplicate contact detected (same name and phone number).
-
3a1. TutBook shows error message “Contact already exists. Cannot add duplicate.”
Use case ends.
-
Use case: UC02 - Link parent to student
MSS
- Admin searches for the student by name
- TutBook displays the student’s profile
- Admin searches for the parent by name
- TutBook displays the parent’s profile
- Admin enters command to link parent to student
- TutBook creates the relationship link
-
TutBook displays success message
Use case ends.
Extensions
- 2a. Student not found.
-
2a1. TutBook shows error message “Student not found.”
Use case ends.
-
- 4a. Parent not found.
-
4a1. TutBook shows error message “Parent not found.”
Use case ends.
-
- 6a. Link already exists.
-
6a1. TutBook shows message “This relationship already exists.”
Use case ends.
-
Use case: UC03 - Search for tutor by subject
MSS
- Admin enters filter command with subject parameter
- TutBook searches for all tutors teaching the specified subject
- TutBook displays a list of matching tutors with their details
-
Admin views the filtered results
Use case ends.
Extensions
- 2a. No tutors found for the specified subject.
-
2a1. TutBook shows message “No tutors found teaching [subject].”
Use case ends.
-
- 1a. Invalid subject format.
-
1a1. TutBook shows error message with valid subject format.
Use case ends.
-
Use case: UC04 - Record student attendance
MSS
- Admin searches for the student by name
- TutBook displays the student’s profile
- Admin enters attendance command with date and status (present/absent)
- TutBook validates the date format
- TutBook records the attendance
-
TutBook displays confirmation message
Use case ends.
Extensions
- 2a. Student not found.
-
2a1. TutBook shows error message “Student not found.”
Use case ends.
-
- 4a. Invalid date format.
-
4a1. TutBook shows error message “Date must be in YYYY-MM-DD format.”
Use case resumes at step 3.
-
- 5a. Attendance already recorded for this date.
- 5a1. TutBook asks for confirmation to overwrite.
-
5a2. Admin confirms or cancels.
Use case ends.
Use case: UC05 - Edit a contact
MSS
- Admin searches for the contact by name or lists all contacts
- TutBook displays the contact(s)
- Admin enters edit command with contact index and new field values
- TutBook validates the new values
- TutBook updates the contact information
-
TutBook displays success message with updated details
Use case ends.
Extensions
- 2a. Contact not found.
-
2a1. TutBook shows error message “Contact not found.”
Use case ends.
-
- 3a. Invalid index provided.
-
3a1. TutBook shows error message “Invalid index. Please use a visible contact index.”
Use case resumes at step 3.
-
- 4a. Invalid field values (e.g., invalid email or phone format).
-
4a1. TutBook shows specific validation error message.
Use case resumes at step 3.
-
- 4b. Duplicate contact would be created (same name and phone as existing).
-
4b1. TutBook shows error message “This change would create a duplicate contact.”
Use case resumes at step 3.
-
Use case: UC06 - Delete a contact
MSS
- Admin requests to list all contacts
- TutBook shows a list of contacts
- Admin requests to delete a specific contact by index or by name and phone
- TutBook deletes the contact
-
TutBook displays confirmation message
Use case ends.
Extensions
-
2a. The list is empty.
Use case ends.
- 3a. The given index is invalid.
-
3a1. TutBook shows error message “Invalid index. Please use a visible contact index.”
Use case resumes at step 2.
-
- 3b. Multiple contacts match the given name.
-
3b1. TutBook shows error message “Multiple contacts match this name. Please specify phone number or use index.”
Use case resumes at step 2.
-
Use case: UC07 - View all students assigned to a tutor
MSS
- Admin enters command to view tutor with tutor’s name
- TutBook searches for the tutor
- TutBook retrieves all students assigned to this tutor
- TutBook displays the tutor’s profile with list of assigned students
-
Admin views the student list with their subjects and schedules
Use case ends.
Extensions
- 2a. Tutor not found.
-
2a1. TutBook shows error message “Tutor not found.”
Use case ends.
-
- 3a. No students assigned to this tutor.
-
3a1. TutBook displays tutor profile with message “No students currently assigned.”
Use case ends.
-
Non-Functional Requirements
Performance Requirements
- The system should respond to any user command within 2 seconds under normal load conditions
- Should be able to hold up to 1000 contacts (combination of students, tutors, and parents) without noticeable sluggishness in performance for typical usage
- Search operations should return results within 1 second for databases with up to 1000 contacts
- The application should start up within 5 seconds on standard hardware
Usability Requirements
- A user with above average typing speed for regular English text (i.e. not code, not system admin commands) should be able to accomplish most of the tasks faster using commands than using the mouse
- New users should be able to learn basic operations (add, delete, search, view) within 15 minutes with the help documentation
- Error messages should clearly indicate what went wrong and how to fix it
- Command syntax should be consistent across all features
Compatibility Requirements
- Should work on any mainstream OS (Windows 10/11, macOS 10.14+, Ubuntu 20.04+) as long as it has Java
17
or above installed - Data files should be portable across different operating systems
- The application should work on systems with minimum 4GB RAM and 100MB free disk space
Reliability Requirements
- The system should not lose any data when terminated unexpectedly (e.g., power failure)
- Data should be automatically saved after each successful command execution
- The system should be able to recover from crashes without data loss (persistent storage)
- The system should validate data integrity when loading saved files and reject corrupted data
Security Requirements
- Contact information should be stored locally only (no cloud sync for privacy)
- The application should not require administrative privileges to run
- Data files should be stored in a user-accessible format (JSON) but with data validation on load
Scalability Requirements
- The architecture should support future addition of new contact types without major restructuring
- The system should handle batch operations efficiently when processing multiple contacts simultaneously
- Database design should allow for easy addition of new fields to existing contact types
Maintainability Requirements
- Code should follow standard Java coding conventions
- All public methods should have comprehensive JavaDoc documentation
- Test coverage should be at least 70% for critical components
- The application should use standard design patterns for extensibility
Portability Requirements
- The application should be distributed as a single JAR file
- No installation process should be required beyond having Java installed
- User data should be stored in a platform-independent format (JSON)
Data Integrity Requirements
- The system should prevent creation of orphaned relationships when contacts are deleted
- All contact fields should be validated before saving to prevent data corruption
- The system should maintain referential integrity between linked contacts (parent-student, tutor-student)
Accessibility Requirements
- The application should support keyboard-only navigation
- Font size in the UI should be readable (minimum 11pt)
- Color schemes should have sufficient contrast for readability
Glossary
- Admin: A tuition centre administrator or manager who uses TutBook to manage contacts and operations
- Academic Year: The year level of a student (e.g., Primary 1, Secondary 3, JC 1)
- Class: A scheduled tuition session with assigned tutor(s) and student(s) for a specific subject
- CLI: Command Line Interface - A text-based interface where users interact with the system through typed commands
- Contact: A person entry in TutBook, which can be a Student, Tutor, or Parent
- CRUD: Create, Read, Update, Delete - The four basic operations for managing data
- Demo Data: Pre-populated sample data provided for new users to explore TutBook features
- Duplicate Contact: A contact entry that has the same name AND phone number as an existing contact
- Enrolled Subjects: The subjects that a student is taking tuition for
- Filter: A search operation that shows only contacts matching specific criteria (e.g., role, subject)
- JSON: JavaScript Object Notation - A lightweight data format used for storing and exchanging data
- Link: A relationship connection between different contact types (e.g., parent-student, tutor-student)
- Mainstream OS: Windows, Linux, Unix, MacOS
- MSS: Main Success Scenario - The normal flow of events in a use case where nothing goes wrong
- Parent: A contact type representing the parent or guardian of a student
- Performance Remarks: Notes about a student’s academic progress and areas needing improvement
- Role: The type of contact - Student, Tutor, or Parent
- Student: A contact type representing someone receiving tuition
- Subject: An academic subject taught at the tuition centre (e.g., Mathematics, English, Physics)
- Tag: A label attached to contacts for categorization (e.g., “Exam Prep”, “Needs Support”)
- Tuition Centre: An educational institution providing supplementary academic instruction
- Tutor: A contact type representing a teacher at the tuition centre
- TutBook: The address book application specifically designed for tuition centre management
- Validation: The process of checking if user input meets the required format and constraints
Appendix: Instructions for manual testing
Given below are instructions to test the app manually.

Launch and shutdown
-
Initial launch
-
Download the jar file and copy into an empty folder
-
Double-click the jar file Expected: Shows the GUI with a set of sample contacts. The window size may not be optimum.
-
-
Saving window preferences
-
Resize the window to an optimum size. Move the window to a different location. Close the window.
-
Re-launch the app by double-clicking the jar file.
Expected: The most recent window size and location is retained.
-
-
{ more test cases … }
Deleting a person
-
Deleting a person while all persons are being shown
-
Prerequisites: List all persons using the
list
command. Multiple persons in the list. -
Test case:
delete 1
Expected: First contact is deleted from the list. Details of the deleted contact shown in the status message. Timestamp in the status bar is updated. -
Test case:
delete 0
Expected: No person is deleted. Error details shown in the status message. Status bar remains the same. -
Other incorrect delete commands to try:
delete
,delete x
,...
(where x is larger than the list size)
Expected: Similar to previous.
-
-
{ more test cases … }
Saving data
-
Dealing with missing/corrupted data files
- {explain how to simulate a missing/corrupted file, and the expected behavior}
-
{ more test cases … }